LED光空間通信用ビーコン(テスター)
  撮影2024/9/2

全5枚 下にスクロールしてください   ホームに戻る

文章を交えた解説は Facebook の記事をお読みください。
  https://www.facebook.com/groups/140465144197921  

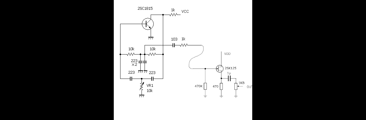
Twin-T発振回路⇒バッファ⇒386変調器

さっそく受信機で音質チェック

発振回路部 この定数でおよそ700Hz

FFTで高次波測定 2倍波で-30dB 3倍波で-40dB 優秀とは言えないが音は綺麗

ケースに収めて使い勝手がよくなった。電池内蔵型のほうがベターかも


トップにもどる   ホームに戻る